万象城官网曾柱、郑强团队联合北京纳米能源与系统研究所的研究团队在开发可降解植入式自驱动电子医疗器件方面取得了重大突破。针对传统可降解电子材料难以兼顾抗溶胀与柔韧性,从而在植入过程中易失效的问题。通过将生物来源的β-乳球蛋白纤维引入聚乙烯醇(PVA)气凝胶材料,研究人员成功制备了柔韧且抗溶胀的新型可降解摩擦电材料,显著提高了可降解摩擦纳米发电机(TENG)的机械性能和摩擦电性能,代表了在生物医学应用中使用可降解能源的进一步突破。该研究已发表在《Advanced Science》期刊上,影响因子14.3。

可降解摩擦纳米发电机(TENG)作为自供电传感器和可降解能源在瞬态医疗设备中具有巨大潜力。然而,传统的可降解材料往往存在机械韧性不足,易溶胀且接触起电性能较低的问题,限制了其实际应用效果。为了克服这些挑战,研究团队采用了一种生物大分子辅助增强策略,将β-乳球蛋白纤维(BF)引入PVA气凝胶材料中。

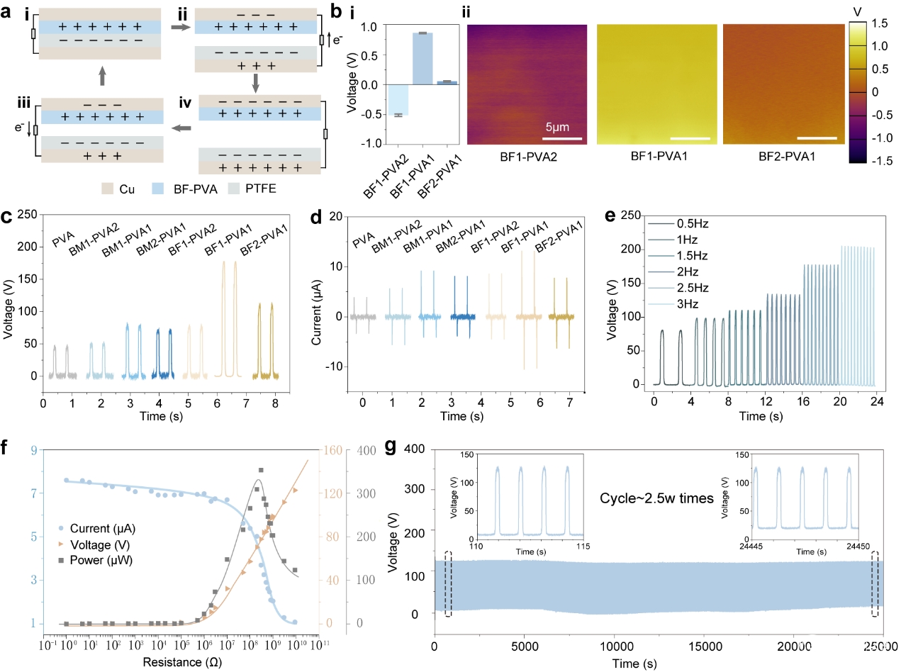
bi-TENG的制备、BF-PVA的柔韧性、摩擦电性、耐溶胀性。
结果显示,与纯PVA薄膜相比,该材料的断裂强度提高了8倍,柔韧性提高了4倍。

BF-PVA由于骨架改良,机械性能大幅提升。
通过利用β-乳球蛋白纤维与PVA基体之间的相互作用,材料的机械韧性和摩擦电输出得到了显著提高。BF-PVA材料的电输出增加了近5倍,使其成为下一代植入式生物医学设备的理想选择。

BF-PVA的表面电势和摩擦电输出。
研究团队还展示了这种可降解TENG(bi-TENG)作为肌肉活动传感器的实际应用,可实时监测神经肌肉过程。这类设备在监测神经损伤恢复和其他生物医学应用中可能起到重要作用,提供了一种可持续且微创的医疗诊断解决方案。

bi-TENG作为传感器灵敏度和线性度优异,并实现大鼠胸廓呼吸和腿部肌肉的监测。
成功开发的BF-PVA摩擦电材料标志着瞬态电子学领域的一项重大进展。BF-PVA气凝胶的增强柔韧性、韧性和电性能表明,它们可以用于各种可降解的医疗设备,推动环境可持续性和先进医疗解决方案的发展。该研究强调了瞬态电子学的巨大潜力,这类电子设备在完成其功能后可降解或溶解,从而减少废弃物并消除外科移除的需求。通过提高植入式TENG的性能和可降解性,这项工作使科学界更接近于开发实用的、环保的生物医学应用解决方案。
论文链接:https://onlinelibrary.wiley.com/doi/10.1002/advs.202409914
本文共同通讯作者:郑强教授、曾柱教授,awc777万象城娱乐官网生物与工程学院(健康医药现代产业学院);李舟研究员、欧阳涵研究员,中科院北京纳米能源与系统研究所。本文第一作者为awc777万象城娱乐官网在读硕士,权怡畅。